コサインコイル:コイル生成の自動化 パッケージ Magnum 入力ファイル CosineCoils.pl, CosineCoils.CDF, CosineCoils.GIN, CosineCoils.MIN…
2026年4月22日 - Advanced Science Laboratory.inc.
例題:永久磁石アセンブリの応力計算
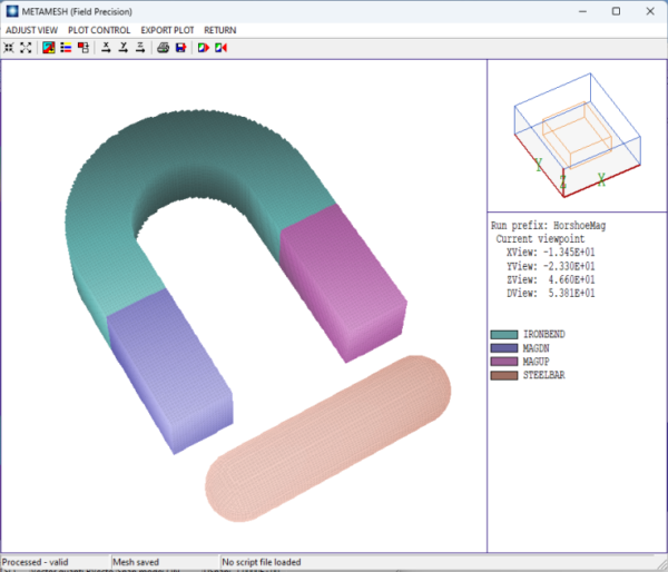
永久磁石アセンブリの応力計算 パッケージ Magnum 入力ファイル HorshoeMag.MIN, HorshoeMag.GIN, HorshoeMagD.MIN, HorshoeMagD.GIN, Ho…










